Introduction

1. Purpose of Program

RIFLEX was developed as a tool for analysis of flexible marine riser systems, but is as well suited for any type of slender structure, such as mooring lines, umbilicals, and also for steel pipelines and conventional risers.

These slender structures may be characterized by:

  • Small bending stiffness

  • Large deflection

  • Large upper end motion excitation

  • Nonlinear cross section properties

  • Complex cross section structure

Due to the complex cross sections typical found for flexible pipes, a global cross section model is applied in RIFLEX. This means that cross section properties such as axial-, bending-, and torsional stiffness must be specified as input. Furthermore, structural response is always computed as global deformations and stress resultants (axial force, moments). Hence, local strains and stresses in different cross section layers and materials are not considered.

Nonlinear cross section behaviour is modelled by introducing nonlinear relations between global deformation parameters and stress resultant, i.e. curvature and moment; relative elongation and tension.

The program computes static and dynamic characteristics of the structure.

Static analysis comprises:

  • Equilibrium configuration

  • Parameter variations of tension or position parameters, current velocity and direction

Dynamic analysis comprises:

  • Eigenvalue analysis, natural frequencies and mode shapes

  • Response to harmonic motion and wave excitation

  • Response to irregular wave- and motion excitation

The program is based on a nonlinear finite element formulation. The following key features are included:

  • Flexible modelling of simple as well as complex systems

  • Nonlinear time domain simulation of riser motions and forces

  • Nonlinear cross section properties

  • Generalized Morison type of load model Simplified analysis options:

    • Static analyses, catenary approximations Linearized time domain simulation

    • Frequency domain analysis

2. Program Documentation

The program documentation comprises:

  • Theory Manual containing a description of mathematical models used in the program

  • User’s Manual containing description of input and output

  • Release Notes for each release of the program

3. Structure of Computer Program

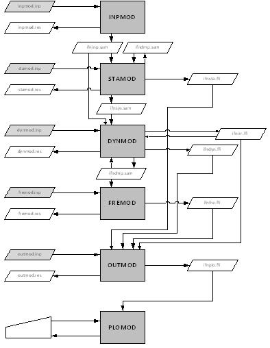
The program system consists of four programs or modules communicating via the file system as shown in the figure below.

RIFLEX UserManual 41 rev1 draft 1
Figure 1. Structure of program system

A complete dynamic analysis must include a run of all modules. However, an efficient data base system simplifies the work during a complete study by storing input data and intermediate results. (I.e. problem description, static configurations, wave induced vessel motions and water particle velocities and accelerations).

Each module will be further detailed in the following.

3.1. INPMOD module

The INPMOD module reads most input data and organizes a data base for use during subsequent analyses. Once the INPMOD module has been run, several analyses can be performed by the other modules without rerun of INPMOD.

3.2. STAMOD module

The STAMOD module performs several types of static analyses. The results may be used directly in parameter studies etc., and are also used to define the initial configuration for a succeeding dynamic analysis. Element mesh, stressfree configuration and key data for finite element analysis are also generated by STAMOD based on system data given as input to INPMOD.

3.3. DYNMOD module

The DYNMOD module carries out time domain dynamic analyses based on the final static configuration, environment data and data to define motions applied as forced displacements in the analysis. It is possible to perform several dynamic analyses without rerun of INPMOD and STAMOD. Response time series are stored on file for further postprocessing by OUTMOD. In addition to dynamic response, natural frequencies and modeshapes can be calculated.

3.4. OUTMOD module

OUTMOD performs postprocessing of selected results generated by STAMOD and DYNMOD. It is also possible to export time series via a standardized file format for further postprocessing by general purpose statistical analysis program (STARTIMES).

4. Explanation of Files Used

In running the 5 different RIFLEX modules different kinds of files are needed. The files can be divided into the following categories:

  1. Symbolic input/output files (i.e. readable ASCII files)

  2. Binary files for internal communication between RIFLEX modules

  3. Files for export of results for postprocessing

An overview of files used is given in the figure Figure 2. A RIFLEX user will only need to specify input files for the INPMOD, STAMOD, DYNMOD and OUTMOD modules.

The internal file communication is organized via run command procedures and therefore hidden for the user. The file names and extensions may be adapted to the computers operating system and the actual run command procedures used. Description of the file name conventions used in the standard run command procedure supplied with a RIFLEX installation is given in How to Run the Program.

Below is a brief description of the files used.

4.1. Symbolic input/output files

Each analysis module needs a symbolic data file to read input data from (extension .inp) and one symbolic file to print out major results (extension .res). These files are denoted:

  • xxxxxx.inp: symbolic input file to module xxxxxx

  • xxxxxx.res: symbolic result file from module xxxxxx

xxxxxx here means either INPMOD, STAMOD, DYNMOD or OUTMOD, see Figure 2. Description of data needed in the input files are described in Chapters 5-9 of the User Manual.

4.2. Files for internal communication between modules

Files for internal communication are binary, direct access data files in either SAM-DMS format (extension .sam) or in FFILE format (extension .ffi). See RIFLEX maintenance manual for further file format description.

A short description of the files used:

  • ifninp.sam: storage of all data given as input to the INPMOD module. System data read by STAMOD for generation of finite element model, wave and transfer function data read by DYNMOD

  • ifnsys.sam: contains system finite element model generated by STAMOD

  • ifndmp.sam: temporary storage of all system data. To be used in possible restart analysis in STAMOD

  • ifnsta.ffi: storage of results from static analysis

  • ifndyn.ffi: storage of results from dynamic analysis

  • ifnirr.ffi: storage of wave kinematics data for irregular dynamic analysis

  • ifnplo.ffi: storage of plot data generated by OUTMOD

4.3. Files for communication with external programs

The following files can optionally be applied to export results from RIFLEX for postprocessing by other programs:

  • startimes.ts: Export of response time series from OUTMOD for postprocessing by the general purpose statistical analysis program STARTIMES. File format is standard STARTIMES format (binary, direct access file)

  • ifrdyn.raf: File for communication with general purpose program for advanced graphical presentation

RIFLEX UserManual 41 rev1 draft 2
Figure 2. File system for communication between modules

5. Applied Units and Physical Constants

Throughout the theory description a consistent set of units is used.

In the program input the user is allowed to select mass as well as force units. This implies that the user also has to specify the gravitational constant as the ratio of force to mass units \(\mathrm {[F/M]}\). In order to allow inconsistent units, e.g. \(\mathrm {kN}\), \(\mathrm {kg}\), \(\mathrm {m}\), \(\mathrm {s}\), the acceleration in terms of \(\mathrm {F/M}\) ratio will be different from acceleration in terms of the ratio length to squared time \(\mathrm {[L/T^2]}\). A constant GCONS is therefore introduced as a specification of the difference GCONS \(\mathrm {=\frac{F/M}{L/T^2}}\). In the example case, GCONS = 0.001.

Physical quantity Symbol Units, SI Modified SI \(\mathrm {(kN)}\)

Basic

Time

\(\mathrm {T}\)

\(\mathrm {s}\)

\(\mathrm {s}\)

Length

\(\mathrm {L}\)

\(\mathrm {m}\)

\(\mathrm {m}\)

Mass

\(\mathrm {M}\)

\(\mathrm {kg}\)

\(\mathrm {kg}\)

Force

\(\mathrm {F=ML/T^2}\)

\(\mathrm {N}\)

\(\mathrm {kN}\)

Derived

Pressure, stress

\(\mathrm {P=F/L^2}\)

\(\mathrm {N/m^2}\)

\(\mathrm {kN/m^2}\)

Velocity

\(\mathrm {V=L/T}\)

\(\mathrm {m/s}\)

\(\mathrm {m/s}\)

Physical constants

Acceleration of gravity

G \(\mathrm {[F/M]}\)

\(9.81\,\mathrm {N/kg}\)

\(0.00981\,\mathrm {kN/kg}\)

Acceleration of gravity

G \(\mathrm {[L/T^2]}\)

\(9.81\,\mathrm {m/s^2}\)

\(9.81\,\mathrm {m/s^2}\)

Consistency of units

GCONS

1

0.001

Density of sea water

WATDEN \(\mathrm {[M/L^3]}\)

\(\mathrm {1025\,kg/m^3}\)

\(\mathrm {1025\,kg/m^3}\)