1. Low pass filter

1.1. Purpose

Filter a signal with a zero-phase (zero delay) low pass filter.

1.2. Description

A windowed sinc` filter is employed, meaning that the low pass filtered signal is computed as

\[x_{LP}\left(t\right)=\intop_{t-\frac{T}{2}}^{t+\frac{T}{2}}x\left(t*\tau\right)\lambda\left(t-\tau\right)\textrm{sinc}\left(\omega_{C}\left(t*\tau\right)\right)d\tau\]

where \(\omega_C\) is the angular cut-off frequency, and the sinc(.) function is defined as,

\[\textrm{sinc}\left(x\right)=\frac{\sin\left(x\right)}{x}\]

The window function is taken as,

\[\lambda\left(\tau\right)=\left\{ \begin{array}{ccc} s\left[\frac{1}{2}\left(1+\cos\left(\frac{2\pi}{T}\tau\right)\right)\right]^{a} & , & -\frac{T}{2}<\tau<\frac{T}{2}\\ 0 & , & \textrm{otherwise} \end{array}\right.\]

Here, \(a\) is a tapering exponent which controls how fast the window function tends to zero (referenced as exp in one of the figures). \(s\) is a scaling factor which is determined such that the area under the impulse response function is unity, i.e such that,

\[\intop_{t-\frac{T}{2}}^{t+\frac{T}{2}}\lambda\left(t*\tau\right)\textrm{sinc}\left(\omega_{C}\left(t-\tau\right)\right)d\tau=1\]

The duration of the window, \(T\), is taken as \(k\) times the cut-off period,

\[T=\frac{2\pi k}{\omega_{C}}\]

where \(k\) is provided by the user. \(k\) can also be interpreted as the number of retained zero crossings of the sinc(.) function on each side of the center. Choosing \(k\) too small will result in an effective cut-off frequency which is higher than specified. The default is \(k=4\).

The number of filter coefficients on each side of the center (excluding the center) becomes,

\[M=\textrm{round}\left(\frac{T}{2\Delta t}\right)=\textrm{round}\left(\frac{k\pi}{\Delta t\omega_{C}}\right)\]

Thus, because of time discretization, the applied window duration will become slighly modified.

If \(\lambda(\tau)=1\) and \(T\rightarrow\infty\), an ideal sinc filter will be obtained. Such an ideal filter applied to a time series with infinite duration will have a rectangular frequency response (a sharp cut-off). The windowed/scaled sinc filter perform better for time series with finite duration.

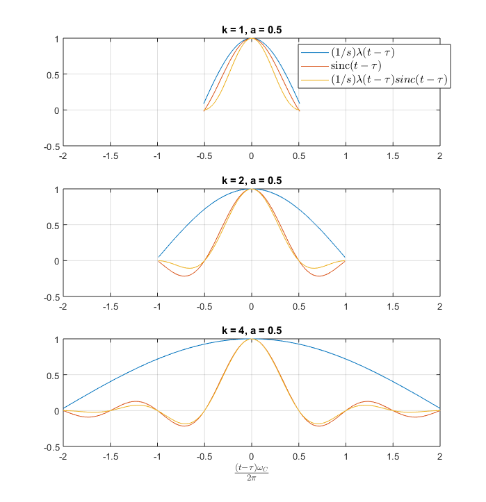
The first figure below show the filter in the time domain, with three different choices of the normalized window duration \(k\), all having tapering exponent \(a=0.5\). The second figure shows the filter in the frequency domain with \(a=0\) and \(a=0.5\) (a is called exp in the figure).

image image

1.3. Input

Any equidistant signal (see Signal Types ). The cut-off frequency, the ratio between the window duration and the cut-off period, \(k\), and the tapering exponent, \(a\), are given as input in the editor.

1.4. Output

Low pass filtered signals.